Emission Systems - Transmission Controlled Spark (TCS) 1970
Transmission controlled spark (TCS) was introduced in 1970 on Chevrolets due to the Federal Government emission standard requirement for emissions being approximately 35% lower than 1968-1969 models. See here for 1971 version and here for 1972 version.

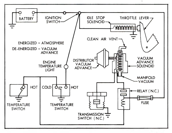
Five major components make up the TCS system; vacuum advance solenoid, idle stop solenoid, transmission switch, temperature switch, and relay.
Control of vacuum advance in the distributor is handled by a two-position solenoid operated valve. When the solenoid valve is energized, the vacuum source to the distributor is shut off and the vacuum advance unit is vented to atmosphere through an air hose to the carburetor. Venting the advance unit prevents it from becoming air locked in an advanced position. When the solenoid valve is de-energized, the vacuum source to the distributor is opened and the vent to atmosphere is shut off.
|
Engine off and cold. The temperature switch points are closed, making contact with the cold terminal. |
|
| The idle stop solenoid is energized when the ignition switch is turned on, extending the plunger to contact the throttle lever. If the engine coolant temperature is below 63 degrees, a circuit is completed from the ignition switch through the temperature switch. This current opens the relay points which de-energizes the vacuum advance solenoid, allowing the distributor vacuum while blocking the clean air port of the vacuum advance solenoid. Vacuum advance is allowed through this circuit as long as the cold contact is maintained. |
|
| In low gear operation, with coolant temperature above 63 degrees, the temperature switch cold override points open. This energizes the vacuum advance solenoid, allowing the plunger to block vacuum and open advance unit to atmosphere. |
|
| In high gear, the transmission switch points are open. This de-energizes the vacuum advance solenoid to allow the opening of the vacuum port and closing the clean air port, and again realizing vacuum advance to the distributor. |
|
| In addition to the cold override provisions incorporated in all vehicles, some engines are also equipped with a hot override feature. When the coolant temperature reaches 232 degrees, a temperature switch completes a circuit to the relay. This opens the relay points, de-energizes the vacuum advance solenoid and provides full vacuum to the distributor. |
|
Troubleshooting


© ChevelleWorld

1964 Chevelle
1965 Chevelle
1966 Chevelle
1967 Chevelle
1968 Chevelle
1969 Chevelle
1970 Chevelle
1971 Chevelle
1972 Chevelle







